近日,江苏联合职业技术学院印发《关于公布学院五年制高职教学改革创新优秀案例遴选结果的通知》(苏联院教〔2026〕5号),经各办学单位申报、专家评审、结果公示及院长办公会审议,全省共有352个案例入选。如东分院在此次遴选中表现突出,共有4项教学改革创新案例成功入选,涵盖“金课程”建设、人工智能赋能教学、课程思政三大类别,充分展现了学校在五年制高职教学改革方面的扎实实践与创新成效。


作为江苏省领航职业学校建设单位、省职业学校“教学管理30强”之一,如东分院始终紧扣高技能人才培养主线,持续深化教学改革,积极构建与如东“1+3+N”新型产业体系相匹配的教育教学模式。此次入选的4项案例,正是学校育人实践与改革成果的集中体现。
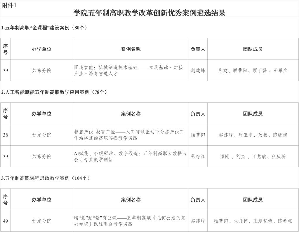
在“金课程”建设领域,赵建峰老师主持的《匠造智能:机械制造技术基础——立足基础·对接产业·培育智造人才》案例成功入选。该课程聚焦地方先进制造业发展需求,将产业前沿技术有机融入教学内容,着力培养具备智能制造素养的高素质技能人才。
在人工智能赋能教学应用领域,如东分院共有2项案例入选。顾曹阳老师主持的《智启产线 技育工匠——人工智能驱动下分拣产线工作站搭建的高职实操教学实践》,依托省级现代化实训基地,创新教学场景,提升学生实操能力与数字化素养;张存江老师主持的《AI赋能、合规驱动、数字锻造:五年制高职大数据与会计专业教学创新》,运用人工智能技术优化教学过程,推动专业数字化转型,提升人才培养质量。
在课程思政领域,赵建峰老师主持的《精“测”细“量”育匠魂——五年制高职〈几何公差的基础知识〉课程思政教学实践》成功入选。该案例将思政元素与专业课程深度融合,注重工匠精神的培育,实现知识传授、能力培养与价值引领的有机统一。
据悉,江苏联合职业技术学院将对入选案例颁发荣誉证书,并通过多种形式进行宣传推广,推动优秀成果转化应用。此次4项案例的成功入选,既是对如东分院教学改革工作的肯定,也体现了全体教职工深耕教学、锐意创新的积极成效。
如东分院相关负责人表示,学校将以此次入选为契机,持续深化教学改革创新,充分发挥优秀案例的示范引领作用,立足地方产业发展需求,不断提升人才培养质量,为区域经济社会发展提供有力的人才支撑,奋力谱写职业教育改革发展新篇章。
来源:科研处赵建峰
审核:徐冬梅 陈蓓蓓 王海峰
签发:唐晓云