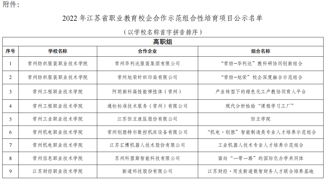
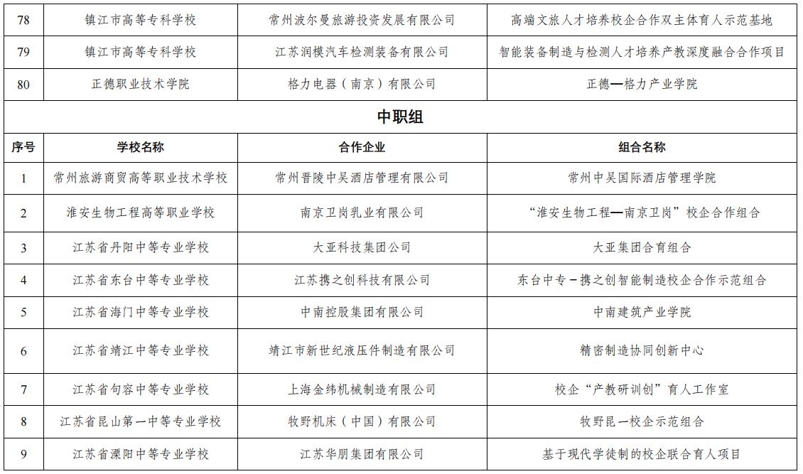
近日,省教育厅发布《2022年江苏省职业教育校企合作示范组合培育项目评审结果公示》,我校申报的“中奥联合学徒培养项目”成功入选江苏省职业教育校企合作示范组合培育项目。这是我校在省级内涵建设项目上取得的又一重大成果。
据悉,2022年6月底江苏省教育厅启动了本次职业教育校企合作示范组合培育项目的遴选工作,全省所有的中等职业学校、高等职业院校均提交材料参与申报,经省教育厅组织专家组评审,遴选了100个江苏省职业教育校企合作示范组合培育项目,其中中职组共有20个项目入选江苏省职业教育校企合作示范组合培育项目。此次我校申报的项目入选江苏省职业教育校企合作示范组合培育项目,将有利于我校进一步加强校企合作、深化产教融合,推进校企协同育人,切实提升人才培养质量。



